奇樂
最新
整合
WA
職業
介面
任務
團隊
戰鬥
收藏
物品
社交
交易
PVP
地圖
其他
正式版
經典版
Toggle navigation
search
用 Battle Net 帳號登入
留言
blue
· 2026-01-11 20:43:57
請問下 如何新增掰特包在銀行內的分類? 我該該去更新 發現掰特包可以作用在銀行了 但是分類跟背包不同 只分大項梅細分
blue
· 2026-01-11 20:55:53
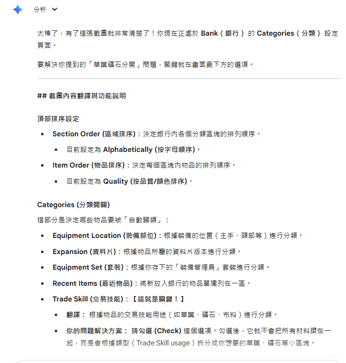
解決了 順便貼圖後面有類似問題的可以參考翻譯
回『掰特包』頁面
blue · 2026-01-11 20:43:57
請問下 如何新增掰特包在銀行內的分類? 我該該去更新 發現掰特包可以作用在銀行了 但是分類跟背包不同 只分大項梅細分blue · 2026-01-11 20:55:53